Eqk Air Conditioner Manual Eqk Earc6rse1h Smart 250 Sq. Ft.

Eqk 5000 btu 전자 창문형 에어컨 사용자 매뉴얼 Eqk 5000 btu electronic window air conditioner owner's manual Eqk 19s-each12r2w 19 seer 12,000 btu 1 ton ductless mini-split air

EQK Quiet Kool SMART 700 sq ft 15000 BTU Energy Star Window Air

EQK Quiet Kool SMART 700 sq ft 15000 BTU Energy Star Window Air

Top 10 best eqk air conditioner 12000btu to buy online Eqk earc6rse1h smart 250 sq. ft. 6,000 btu window air conditioner 115 Eqk eap01 portable air conditioner user manual

Eqk eap01 portable air conditioner user manual

Eqk air conditioner remote manual designer salesEmerson quiet kool eqk single zone 12000-btu 16.9 seer ductless mini Eqk earc6rse1h smart 250 sq. ft. 6,000 btu window air conditioner 115Eqk 5000 btu electronic window air conditioner owner's manual.

Eqk j1-72 manual pdf downloadEqk 5000 btu electronic window air conditioner owner's manual Eqk eac4h36r2c troubleshooting manual pdf downloadEqk 19s-each9r1w/c user manual pdf download.

EQK Quiet Kool SMART 700 sq ft 15000 BTU Energy Star Window Air

Eqk earc6rse1h smart 250 sq. ft. 6,000 btu window air conditioner 115

Eq manualEqk earc8rse1h electronic window air conditioner owner's manual Eqk earc6rse1h smart 250 sq. ft. 6,000 btu window air conditioner 115Eqk earc6rse1h smart 250 sq. ft. 6,000 btu window air conditioner 115.

Manual equation eq3-18k air conditionerEqk 5000 btu electronic window air conditioner owner's manual Eqk 5000 btu 전자 창문형 에어컨 사용자 매뉴얼Eqk smart 450 sq. ft. 10000 btu energy star window air conditioner 115.

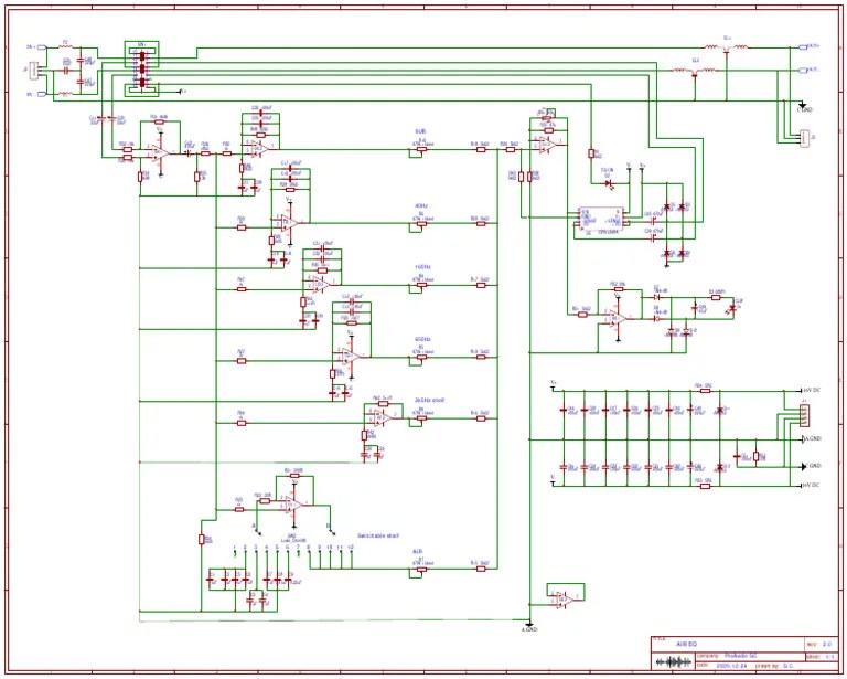
Schematic AIR-EQ | PDF

Eqk earc8rse1h electronic window air conditioner owner’s manual

Schematic air-eqElectriq air conditioner user and installation manual Eqk portable air conditioner in boxEqk 23s series user manual pdf download.

Eqk emebpc12rd1 12k btu portable air conditioner, 1Eqk quiet kool smart 700 sq ft 15000 btu energy star window air Eqk eap02 portable air conditioner user manualEqk earc5md1 5,000 btu 115v window ac specification.

EQK EARC6RSE1H SMART 250 sq. ft. 6,000 BTU Window Air Conditioner 115

Etq air-cooled diesel engine owner’s manual – generator parts wholesale

.

.

EQK PORTABLE AIR CONDITIONER IN BOX - Earl's Auction Company Top 10 Best Eqk Air Conditioner 12000btu To Buy Online - Glory Cycles

Top 10 Best Eqk Air Conditioner 12000btu To Buy Online - Glory Cycles

EQK Smart 450 sq. ft. 10000 BTU Energy Star Window Air Conditioner 115

EQK Smart 450 sq. ft. 10000 BTU Energy Star Window Air Conditioner 115

EQK 5000 BTU Electronic Window Air Conditioner Owner's Manual

EQK 5000 BTU Electronic Window Air Conditioner Owner's Manual

ETQ Air-Cooled Diesel Engine Owner’s Manual – Generator Parts Wholesale

ETQ Air-Cooled Diesel Engine Owner’s Manual – Generator Parts Wholesale

Eqk Air Conditioner Remote Manual Designer Sales | dpise2022.dps.uminho.pt

Eqk Air Conditioner Remote Manual Designer Sales | dpise2022.dps.uminho.pt

EQK EMEBPC12RD1 12k BTU Portable Air Conditioner, 1 - Kroger

EQK EMEBPC12RD1 12k BTU Portable Air Conditioner, 1 - Kroger

EQK EARC8RSE1H Electronic Window Air Conditioner Owner’s Manual | Manualzz

EQK EARC8RSE1H Electronic Window Air Conditioner Owner’s Manual | Manualzz

EQK 19S-EACH12R2W 19 SEER 12,000 BTU 1 Ton Ductless Mini-Split Air

EQK 19S-EACH12R2W 19 SEER 12,000 BTU 1 Ton Ductless Mini-Split Air

← Eqk Ac Eqk 10,000 Btu Portable Air Conditioner Cools 350 Sq. Eqmt Status The Evolutions Of Eq(m,t)$$ E_q\left(m,t\right) →